Toyota Corolla Cross Owners & Service Manuals

Toyota Corolla Cross: HO2S Heater Control Circuit Bank 1 Sensor 2 Circuit Short to Battery (P003612,P003613,P102A9E)

Toyota Corolla Cross (2022-2026) Service Manual / Engine & Hybrid System / M20a-fxs (engine Control) / Sfi System / HO2S Heater Control Circuit Bank 1 Sensor 2 Circuit Short to Battery (P003612,P003613,P102A9E)

DESCRIPTION

The air fuel ratio sensor (sensor 2) generates current that corresponds to the actual air fuel ratio. This sensor current is used to provide the ECM with feedback so that it can control the air fuel ratio. The ECM determines the deviation from the stoichiometric air fuel ratio level, and regulates the fuel injection duration. If the air fuel ratio sensor (sensor 2) malfunctions, the ECM is unable to control the air fuel ratio accurately.

The air fuel ratio sensor (sensor 2) is a cup type sensor and uses a zirconia element for the sensor element. The zirconium element is made of platinum coated zirconium and includes an integrated heating element. The inner surface of the zirconia element is exposed to the outside air and the outer surface of it is exposed to the exhaust gas. The zirconia element generates a voltage according to the oxygen concentration of the exhaust gas and outside air. The air fuel ratio sensor (sensor 2) becomes very efficient when heated. When the exhaust gas temperature is low, the sensor does not generate useful voltage signals without supplementary heating. Therefore, the air fuel ratio sensor (sensor 2) includes a heater to heat the zirconia element.

In order to obtain a high purification rate of the carbon monoxide (CO), hydrocarbon (HC) and nitrogen oxide (NOx) components in the exhaust gas, a three-way catalytic converter is used. For the most efficient use of the three-way catalytic converter, the air fuel ratio must be precisely controlled so that it is always close to the stoichiometric air fuel ratio.

HINT:

  • When any of these DTCs are stored, the ECM enters fail-safe mode. The ECM turns off the air fuel ratio sensor (sensor 2) heater in fail-safe mode. Fail-safe mode continues until the ignition switch is turned off.
  • Although the DTC titles say oxygen sensor, these DTCs relate to the air fuel ratio sensor (sensor 2).
  • The ECM has a pulse width modulated control circuit to adjust the current through the heater. The air fuel ratio sensor (sensor 2) heater circuit uses a relay on the +B side of the circuit.

DTC No.

Detection Item

DTC Detection Condition

Trouble Area

MIL

Note

P003612

HO2S Heater Control Circuit Bank 1 Sensor 2 Circuit Short to Battery

The air fuel ratio sensor (sensor 2) heater current is more than the specified value while the heater is operating (1 trip detection logic).

  • Short in air fuel ratio sensor (sensor 2) heater circuit
  • Air fuel ratio sensor (sensor 2)
  • ECM

Comes on

  • SAE Code: P0038
  • DTC for Mexico Models: Applies

P003613

A/F (O2) Heater Control Circuit Bank 1 Sensor 2 Circuit Open

The air fuel ratio sensor (sensor 2) heater current is less than the specified value while the heater is operating (1 trip detection logic).

  • Open or short in air fuel ratio sensor (sensor 2) heater circuit
  • Air fuel ratio sensor (sensor 2)
  • EFI-MAIN NO. 2 relay
  • ECM

Comes on

  • SAE Code: P0037
  • DTC for Mexico Models: Applies

P102A9E

O2 Sensor Heater Performance Bank 1 Sensor 2 Stuck On

The air fuel ratio sensor (sensor 2) heater voltage is the specified value or less while the heater is not operating (1 trip detection logic).

  • Short in air fuel ratio sensor (sensor 2) heater circuit
  • Air fuel ratio sensor (sensor 2)
  • ECM

Comes on

  • SAE Code: P102D
  • DTC for Mexico Models: Applies

MONITOR DESCRIPTION

The air fuel ratio sensor (sensor 2) detects oxygen levels in the exhaust gas and transmits the information to the ECM. The inner surface of the sensor element is exposed to the outside air. The outer surface of the sensor element is exposed to the exhaust gas. The sensor element is made of platinum-coated zirconia and includes an integrated heating element.

The zirconia element generates a small voltage when there is a large difference in the oxygen concentrations between the exhaust gas and outside air. The platinum coating amplifies this voltage generation.

The air fuel ratio sensor (sensor 2) is more efficient when heated. When the exhaust gas temperature is low, the sensor cannot generate useful current signals without supplementary heating. The ECM regulates the supplementary heating using a duty-cycle approach to adjust the average current in the sensor heater element. If the heater current is outside the normal range, the signal transmitted by the air fuel ratio sensor (sensor 2) becomes inaccurate. As a result, the ECM is unable to regulate the air fuel ratio properly.

Air Fuel Ratio Sensor (Sensor 2) Heater Range Check (P003612 and P003613):
  • The ECM monitors the current applied to the air fuel ratio sensor (sensor 2) heater to check the heater for malfunctions.

    If the heater current is outside the normal range, the signal transmitted by the air fuel ratio sensor (sensor 2) becomes inaccurate. When the current in the air fuel ratio sensor (sensor 2) heater is outside the normal operating range, the ECM interprets this as a malfunction in the sensor heater and stores a DTC.

Air Fuel Ratio Sensor (Sensor 2) Heater Performance (P102A9E):
  • When the air fuel ratio sensor (sensor 2) heater terminal voltage is the specified value or less while the heater is not operating, the ECM determines that there is a malfunction in the sensor heater and stores a DTC.

MONITOR STRATEGY

Related DTCs

P0037: Air fuel ratio sensor (sensor 2) heater range check (low current)

P0038: Air fuel ratio sensor (sensor 2) heater range check (high current)

P102D: Air fuel ratio sensor (sensor 2) heater performance

Required Sensors/Components (Main)

Air fuel ratio sensor (sensor 2) heater

Required Sensors/Components (Related)

-

Frequency of Operation

Continuous

Duration

10 seconds: P0037 and P0038

5 seconds: P102D

MIL Operation

Immediate

Sequence of Operation

None

TYPICAL ENABLING CONDITIONS

P0037

All of the following conditions are met

-

Auxiliary battery voltage

10.5 V or higher

Time after heater on

5 seconds or more

Air fuel ratio sensor (sensor 2) heater performance fail (P102D)

Not detected

Output duty cycle

30% or higher

Heater high current cutout

Off

P0038

Monitor runs whenever the following DTCs are not stored

None

All of the following conditions are met

-

Auxiliary battery voltage

10.5 V or higher

Time after heater on

5 seconds or more

CPU commanded duty cycle

Higher than 5%

Output duty cycle

Higher than 5%

P102D

Monitor runs whenever the following DTCs are not stored

None

Both of the following conditions are met

-

Auxiliary battery voltage

10.5 V or higher

Output duty cycle

Less than 95%

TYPICAL MALFUNCTION THRESHOLDS

P0037

Heater on current

Less than 0.8 A

P0038

Either of the following conditions is met

-

Heater on current detected by heater monitor IC

More than 13 A

Heater on voltage detected by heater monitor IC

[Auxiliary battery voltage x 0.1] V or higher

P102D

Heater off voltage detected by heater monitor IC

[Auxiliary battery voltage x 0.33] V or less

CONFIRMATION DRIVING PATTERN

HINT:

  • After repair has been completed, clear the DTC and then check that the vehicle has returned to normal by performing the following All Readiness check procedure.

    Click here

  • When clearing the permanent DTCs, refer to the "CLEAR PERMANENT DTC" procedure.

    Click here

  1. Connect the GTS to the DLC3.
  2. Turn the ignition switch to ON.
  3. Turn the GTS on.
  4. Clear the DTCs (even if no DTCs are stored, perform the clear DTC procedure).
  5. Turn the ignition switch off and wait for at least 30 seconds.
  6. Turn the ignition switch to ON [A].
  7. Turn the GTS on.
  8. Put the engine in Inspection Mode (Maintenance Mode).

    Click here

  9. Start the engine and idle it for 5 minutes or more [B].
  10. With the vehicle stationary, depress the accelerator pedal and maintain an engine speed of 2500 rpm for 1 minute [C].

    HINT:

    During charge control, the engine speed is set at idle. Therefore, the engine speed does not increase when depressing the accelerator pedal. In this case, perform steps [C] and [D] after charge control has completed.

  11. Idle the engine for 5 minutes or more [D].
  12. Enter the following menus: Powertrain / Engine / Trouble Codes [E].
  13. Read the pending DTCs.

    HINT:

    • If a pending DTC is output, the system is malfunctioning.
    • If a pending DTC is not output, perform the following procedure.
  14. Enter the following menus: Powertrain / Engine / Utility / All Readiness.
  15. Input the DTC: P003612, P003613 or P102A9E.
  16. Check the DTC judgment result.

    GTS Display

    Description

    NORMAL

    • DTC judgment completed
    • System normal

    ABNORMAL

    • DTC judgment completed
    • System abnormal

    INCOMPLETE

    • DTC judgment not completed
    • Perform driving pattern after confirming DTC enabling conditions

    HINT:

    • If the judgment result is NORMAL, the system is normal.
    • If the judgment result is ABNORMAL, the system has a malfunction.
    • If the judgment result is INCOMPLETE, perform steps [B] through [E] again.
    • [A] to [E]: Normal judgment procedure.

      The normal judgment procedure is used to complete DTC judgment and also used when clearing permanent DTCs.

    • When clearing the permanent DTCs, do not disconnect the cable from the auxiliary battery terminal or attempt to clear the DTCs during this procedure, as doing so will clear the universal trip and normal judgment histories.

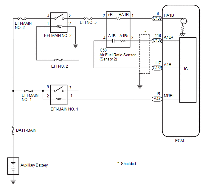
WIRING DIAGRAM

CAUTION / NOTICE / HINT

NOTICE:

  • Inspect the fuses for circuits related to this system before performing the following procedure.
  • Vehicle Control History may be stored in the hybrid vehicle control ECU assembly if the engine is malfunctioning. Certain vehicle condition information is recorded when Vehicle Control History is stored. Reading the vehicle conditions recorded in both the freeze frame data and Vehicle Control History can be useful for troubleshooting.

    Click here

    (Select Powertrain in Health Check and then check the time stamp data.)

  • If any "Engine Malfunction" Vehicle Control History item has been stored in the hybrid vehicle control ECU assembly, make sure to clear it. However, as all Vehicle Control History items are cleared simultaneously, if any Vehicle Control History items other than "Engine Malfunction" are stored, make sure to perform any troubleshooting for them before clearing Vehicle Control History.

    Click here

HINT:

  • Refer to "Data List / Active Test" [A/F Sensor Heater Duty B1S2].

    Click here

  • Sensor 1 refers to the sensor closest to the engine assembly.
  • Sensor 2 refers to the sensor farthest away from the engine assembly.
  • Change the fuel injection volume using the Control the Injection Volume for A/F Sensor function provided in the Active Test and monitor the air fuel ratio sensor (sensor 2) output current (Click here ). If the sensor output current does not change (almost no reaction) while performing the Active Test, the sensor may be malfunctioning.
  • Read Freeze Frame Data using the GTS. The ECM records vehicle and driving condition information as Freeze Frame Data the moment a DTC is stored. When troubleshooting, Freeze Frame Data can help determine if the vehicle was moving or stationary, if the engine was warmed up or not, if the air fuel ratio was lean or rich, and other data from the time the malfunction occurred.

PROCEDURE

1.

INSPECT AIR FUEL RATIO SENSOR (SENSOR 2) (HEATER RESISTANCE)

Click here

HINT:

Perform "Inspection After Repair" after replacing the air fuel ratio sensor (sensor 2).

Click here

NG

REPLACE AIR FUEL RATIO SENSOR (SENSOR 2)

OK

2.

CHECK TERMINAL VOLTAGE (POWER SOURCE OF AIR FUEL RATIO SENSOR (SENSOR 2))

*a

Front view of wire harness connector

(to Air Fuel Ratio Sensor (Sensor 2))

(a) Disconnect the air fuel ratio sensor (sensor 2) connector.

(b) Turn the ignition switch to ON.

(c) Measure the voltage according to the value(s) in the table below.

Standard Voltage:

Tester Connection

Condition

Specified Condition

C58-2 (+B) - Body ground

Ignition switch ON

11 to 14 V

NG

GO TO STEP 6

OK

3.

CHECK HARNESS AND CONNECTOR (AIR FUEL RATIO SENSOR (SENSOR 2) - ECM)

(a) Disconnect the air fuel ratio sensor (sensor 2) connector.

(b) Disconnect the ECM connector.

(c) Measure the resistance according to the value(s) in the table below.

Standard Resistance:

Tester Connection

Condition

Specified Condition

C58-1 (HA1B) - C139-8 (HA1B)

Always

Below 1 Ω

C58-1 (HA1B) or C139-8 (HA1B) - Body ground and other terminals

Always

10 kΩ or higher

NG

REPAIR OR REPLACE HARNESS OR CONNECTOR

OK

4.

CLEAR DTC

(a) Clear the DTCs.

Powertrain > Engine > Clear DTCs

(b) Turn the ignition switch off and wait for at least 30 seconds.

NEXT

5.

CHECK WHETHER DTC OUTPUT RECURS (DTC P003612, P003613 AND/OR P102A9E)

(a) Drive the vehicle in accordance with the driving pattern described in Confirmation Driving Pattern.

(b) Read the DTCs.

Powertrain > Engine > Trouble Codes

Result

Proceed to

DTCs are not output

A

DTC P003612, P003613 and/or P102A9E is output

B

A

CHECK FOR INTERMITTENT PROBLEMS

Click here

B

REPLACE ECM

6.

INSPECT EFI-MAIN NO. 2 RELAY

(a) Remove the EFI-MAIN NO. 2 relay from the No. 1 engine room relay block.

(b) Measure the resistance according to the value(s) in the table below.

Standard Resistance:

Tester Connection

Condition

Specified Condition

3 - 5

Auxiliary battery voltage not applied between terminals 1 and 2

10 kΩ or higher

Auxiliary battery voltage applied between terminals 1 and 2

Below 1 Ω

*1

EFI-MAIN NO. 2 Relay

(c) Install the EFI-MAIN NO. 2 relay.

NG

REPLACE EFI-MAIN NO. 2 RELAY

OK

7.

CHECK TERMINAL VOLTAGE (POWER SOURCE OF EFI-MAIN NO. 2 RELAY)

(a) Remove the EFI-MAIN NO. 2 relay from the No. 1 engine room relay block.

(b) Measure the voltage according to the value(s) in the table below.

Standard Voltage:

Tester Connection

Condition

Specified Condition

3 (EFI-MAIN NO. 2 relay) - Body ground

Always

11 to 14 V

NG

REPAIR OR REPLACE HARNESS OR CONNECTOR (AUXILIARY BATTERY - EFI-MAIN NO. 2 RELAY)

OK

8.

CHECK HARNESS AND CONNECTOR (EFI-MAIN NO. 2 RELAY - BODY GROUND)

(a) Remove the EFI-MAIN NO. 2 relay from the No. 1 engine room relay block.

(b) Measure the resistance according to the value(s) in the table below.

Standard Resistance:

Tester Connection

Condition

Specified Condition

2 (EFI-MAIN NO. 2 relay) - Body ground

Always

Below 1 Ω

NG

REPAIR OR REPLACE HARNESS OR CONNECTOR

OK

9.

CHECK HARNESS AND CONNECTOR (EFI-MAIN NO. 2 RELAY - AIR FUEL RATIO SENSOR (SENSOR 2))

(a) Remove the EFI-MAIN NO. 2 relay from the No. 1 engine room relay block.

(b) Disconnect the air fuel ratio sensor (sensor 2) connector.

(c) Measure the resistance according to the value(s) in the table below.

Standard Resistance:

Tester Connection

Condition

Specified Condition

5 (EFI-MAIN NO. 2 relay) - C58-2 (+B)

Always

Below 1 Ω

5 (EFI-MAIN NO. 2 relay) or C58-2 (+B) - Body ground and other terminals

Always

10 kΩ or higher

OK

REPAIR OR REPLACE HARNESS OR CONNECTOR (EFI-MAIN NO. 1 RELAY - EFI-MAIN NO. 2 RELAY)

NG

REPAIR OR REPLACE HARNESS OR CONNECTOR

    READ NEXT:

     Manifold Absolute Pressure - Barometric Pressure Correlation (P006900)

    DESCRIPTION The E.F.I. vacuum sensor assembly installed to the intake manifold detects the intake manifold pressure using a built-in sensor. An atmospheric pressure sensor is built into the ECM. Whe

     Fuel Rail / System Pressure - Too Low (P008700)

    DESCRIPTION The high-pressure direct injection fuel system consists of a spill control valve, check valve, fuel relief valve, fuel pressure sensor (for high pressure side), fuel pump assembly (for hig

     Fuel Rail / System Pressure - Too High (P008800)

    DESCRIPTION Refer to DTC P008700. Click here DTC No. Detection Item DTC Detection Condition Trouble Area MIL Note P008800 Fuel Rail / System Pressure - Too High

    SEE MORE:

     Evaporative Emission System Switching Valve Actuator Stuck On (P24507E,P24517F)

    DTC SUMMARY DTC No. Detection Item DTC Detection Condition Trouble Area MIL Note P24507E Evaporative Emission System Switching Valve Actuator Stuck On Either of the following conditions is met when the fuel tank pressure is higher than -2.5 kPa(gauge) [-0.36 psi

     Multi-axis Acceleration Sensor Module "A" Signal Stuck In Range (C05202A,C11782A)

    DESCRIPTION The airbag ECU assembly has a built-in yaw rate and acceleration sensor and detects the vehicle condition. The skid control ECU (brake actuator assembly) memorizes the range of the acceleration sensor (airbag ECU assembly) and the range of vehicle speed calculated using each spee

    © 2020-2026 Copyright www.tcorollacross.com PT NL